人工智能行业揭秘:AI将如何改变未来职场?从深圳福田公务员的“数字同事”说起(附赠:清华大学DeepSeek使用手册PDF)

 戳蓝字“徐默远的成长笔记”关注哦!

当公务员也用上AI——一场静默的职场革命
上周,深圳福田区政务服务中心的一组数据引发热议:通过引入AI公文处理系统,原本需要3天完成的政策文件审核压缩至2小时,基层公务员的会议记录、数据统计等事务性工作80%由AI代劳。这则新闻像一记惊雷——当“铁饭碗”岗位开始系统性应用AI,这场职场变革已不是未来预言,而是现实倒计时。

一、效率重构:AI不是替代者,而是职场“杠杆”

裴司衡的故事颇具代表性。2019年担任某外资快消品牌市场总监时,他带领8人团队完成全年营销方案需6周;2023年创业后,借助AI工具(Notion AI+MidJourney+Custom GPT),单人产出同等质量方案仅需72小时。“AI颠覆的不是岗位,而是效率坐标系。”他展示的工作流令人震撼:

  • 策略生成
    输入行业关键词,10分钟获取竞品全年传播策略图谱
  • 创意测试
    用DALL·E 3批量生成50版视觉方案,A/B测试数据实时反馈
  • 执行校准
    GPT-4自动核查法务合规风险,错误率比人工审核低1.7个百分点

国际咨询公司Gartner预测,到2025年,70%的职场工作将经历“AI增强改造”。这并非危言耸听——在医疗领域,AI辅助诊断系统使放射科医生阅片效率提升400%;在法律行业,合同审查AI已能完成85%的标准条款拟订。未来的核心竞争力,在于能否将AI转化为“认知杠杆”

二、技能迁徙:从“硬技能囤积”到“元能力进化”

某跨国银行的内部培训手册泄露了行业真相:2022年,Excel高阶函数还是必修课;2024年,课程已替换为《如何向AI描述精准指令》。裴司衡在团队管理中更发现惊人规律:

  • 善用AI的员工创造价值差距可达10倍
  • 顶级AI协作者具备三大“元能力”:
    1. 需求解构力
      (将模糊任务拆解为可AI化的原子步骤)
    2. 提示词工程
      (掌握“角色设定-场景构建-约束条件”的黄金公式)
    3. 人机校准力
      (建立AI输出质量的动态评估体系)

麦肯锡最新报告指出,到2030年,全球将有3.75亿劳动者需要转换职业赛道,但转型方向并非完全未知——“AI训练师”“智能流程架构师”“人机协作督导”等新职位正在诞生。这要求职场人从“技术操作者”进化为“规则设计者”。

三、权力重构:当职场进入“碳基与硅基”共治时代

在福田政务系统的AI落地过程中,曾出现耐人寻味的冲突:部分资深公务员拒绝使用智能系统,认为“机器理解不了政策的人性温度”。这揭示AI革命的深层挑战:技术易得,认知难破

裴司衡经历过更尖锐的矛盾。2023年他引入AI决策系统优化供应链,遭遇老员工集体抵制:“算法不懂行业潜规则!”经过三个月拉锯,他找到破局点——建立“双轨验证机制”:

  • AI系统提供基于历史数据的预测模型
  • 资深员工标注特殊场景下的经验参数
    最终使库存周转率提升27%,且老员工的“行业直觉”被转化为AI的增量训练数据。这场博弈证明:AI不是来夺权的“篡位者”,而是需要被驯化的“战略副脑”

四、伦理边疆:当“智能加班”模糊生存边界

某互联网大厂的监控数据显示,使用AI工具后,32%的员工在非工作时间仍持续进行AI协作——凌晨2点的对话框、假期海滩上的提示词优化,这些“智能隐形加班”正在吞噬职场人的最后防线。更值得警惕的是,当AI可以生成“比人类更讨喜”的沟通话术时,我们是否正在丧失真实的职场人格?

裴司衡制定了一条铁律:团队所有AI生成内容必须标注“”符号。“我们要警惕成为AI的人格寄生体——在效率飞轮中,保留说‘人话’的权利。”


在进化与异化之间
站在2024年的门槛回望,AI对职场的重塑堪比工业革命时期的蒸汽机。但历史告诉我们:真正改变世界的从来不是技术本身,而是人类运用技术的方式。当福田区的公务员们与AI协同起草民生政策时,当裴司衡们构建着人机共生的新工作伦理时,我们或许正在见证一个更理性的职场文明诞生——那里没有硅基与碳基的战争,只有持续进化的智慧生命体。

未来的赢家,将是那些既懂得以AI为剑劈开效率枷锁,又敢于以人性为盾守护职业尊严的“新职场物种”。


作者注
关于“如何与AI正确相处”,裴司衡先生有个绝妙比喻:“别把AI当对手或仆人,要当作刚入职的哈佛天才实习生——你需要清晰指引,也要包容其犯‘机器式错误’。”



清华大学DeepSeek使用手册

(104页PDF)

点击下方卡片,
关注微信公众号【 徐默远的成长笔记】
回复“deepseek”,无套路直接领取!


图片
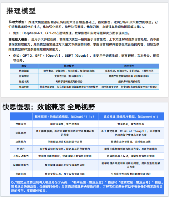
这本手册详细阐述了DeepSeek的核心功能与应用场景,强调其在文本创作、自然语言理解、编程辅助等方面的优势,同时对比了推理模型与通用模型的性能特点,为用户提供了精准选择模型的依据。

手册还深入探讨了如何通过精心设计的提示语策略,充分发挥DeepSeek的推理与生成能力,包括任务分解、逻辑链构建、多模态信息处理等高级技巧。

以下是部分内容预览:


图片
图片


图片
图片

来源:清华大学-DeepSeek使用手册,本文仅用于学术分享,如有侵权,请后台留言删除,万分感谢!

篇幅有限

清华大学DeepSeek使用手册

(104页PDF)




【作者徐默远,混迹职场多年的理工男,践行知行合一,每天必做三件事,读书、写作和健身,2025年用一整年时间在公众号写成长笔记,关注我,一起提升认知。个人公众号「 徐默远的成长笔记」,ID:Xu_MoYuan】


成长是一场漫长的跋涉,进步是坚韧不拔的攀登,觉醒是灵魂深处的破晓。

关注我,陪你在成长、进步与觉醒的旅程中,且歌且行。

Scroll to top